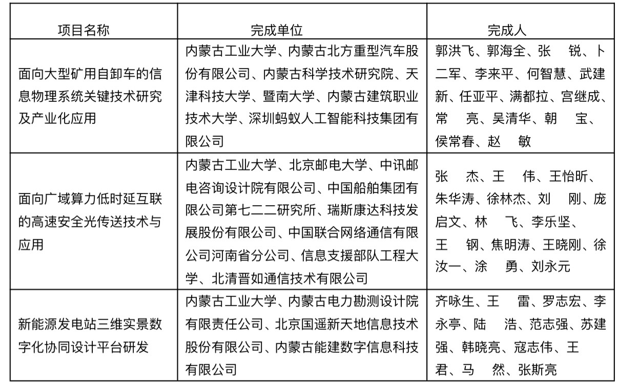
近日,中国商业联合会公布了“2025年度中国商业联合会科学技术奖”,我校为完成单位,郭洪飞教授、张杰教授参与的项目获科技进步奖一等奖,齐咏生教授参与的项目获科技进步奖二等奖。
中国商业联合会科学技术奖经国家科技部、国家科学技术奖励工作办公室批准设立,是商业领域唯一国家级认定科技奖项。其评审标准聚焦商业科技领域的创新性、应用价值与产业贡献,注重“从实验室到生产线”的全链条技术攻关。近年来,学校大力推进科研组织化建设与科技奖励申报工作,持续深化科技奖励、职称评审等制度改革,不断强化高水平人才引育力度,有效激发了广大科研人员的创新积极性。下一步,学校将继续完善科技奖励工作机制,强化项目统筹策划与申报打磨,做细做实服务保障,全面提升我校科技奖励获批质量与层次。
文字、图片:科研处
2026年03月02日 11:04:38
学校召开2026年全面从严治党工作会议
学校党委部署启动树立和践行正确政绩观学习教育
全区科技工作会议召开 校长宝音作典型发言
全区组织部长会议召开 校党委书记李占峰作典型发言
学校党委会传达学习自治区科学技术奖励大会精神
最新动态
09.15
内蒙古工业大学“十五五”发展规划邀您建言献策
03.14
“变废为宝”!我校1项目入选教育部精准帮扶典型
03.13
后勤管理处党委启动部署树立和践行正确政绩观学习教育工作
03.12
校党委理论学习中心组举行2026年第二次集体学习研讨
03.11
学校召开全校国有资产清查工作动员部署会
03.10
喜报!我校学子在第三届全国大学生职业规划大赛内蒙古赛区决赛中斩获五金一银一铜
03.09
学子归校暖意浓 安全护航启新程
03.06
我校召开2026年春季学期学生工作会议